Mehr Qualität und Kundenzufriedenheit mit der BPM-Suite
"Die BPM-Suite für CURSOR-CRM, EVI und TINA ist ein Meilenstein bei der Prozessoptimierung und -automation", betonen die CURSOR-Vorstände Thomas Rühl und Jürgen Topp. "Damit können Unternehmen Abläufe mit grafischer Unterstützung gestalten und Standardprozesse automatisieren." Ihr Fazit: Die BPM-Suite bringt mehr Qualität durch einheitliche und transparente Geschäftsprozesse – und das wirkt sich nicht zuletzt positiv auf die Mitarbeiter- und Kundenzufriedenheit aus. Keine wichtigen Dinge werden vergessen oder übersehen, Kundenwünsche werden schneller erfüllt und Mitarbeiter entlastet. BPM (Business Process Management) beschäftigt sich mit der Identifikation, Gestaltung, Dokumentation, Implementierung, Steuerung und Verbesserung von Geschäftsprozessen.
Prozess-Standards bieten Qualität und Sicherheit
Zahlreiche Vorgänge im Tagesgeschäft stehen im Zusammenhang mit komplexen Geschäftsprozessen. Wenn zum Beispiel die Daten eines neuen Kunden erfasst werden, ist unter anderem zu klären, über welche Kanäle und Medien er künftig informiert werden möchte: Newsletter, Telefon, Post usw. Weiterhin ist ein Kundenkonto anzulegen, ggf. eine Kundenkarte auszugeben, ein Begrüßungsschreiben zu erstellen ... – dieser Ablauf sollte im Idealfall immer gleich und natürlich fehlerfrei ablaufen. Genau dies wird durch die Automatisierung mittels BPM erreicht, indem der Prozess zunächst dokumentiert und in einem nächsten Schritt im CRM abgebildet wird. Der Anwender wird schließlich Schritt für Schritt durch den Prozess geführt. Das minimiert Schulungskosten, vermeidet Bedienungsfehler und vermittelt Sicherheit.
Beispiel Kundensupport: schnell und unkompliziert
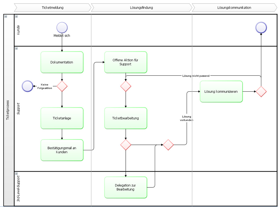
Ein wichtiger Anwendungsfall ist der Kundenservice/Support. Hier gilt es, schnell und unkompliziert eine überzeugende Problemlösung im Sinne des Kunden zu finden. Das gelingt nur, wenn wichtige Informationen transparent sind und alle Beteiligten Hand in Hand arbeiten. Die Grafik "Ticketprozess" zeigt den Ablauf bei der Bearbeitung einer Anfrage oder einer Beschwerde eines Kunden. Bei Bedarf kann ein solcher Ablauf auch abteilungsübergreifend oder unter Einbezug anderer IT-Systeme und Unternehmen gestaltet werden. Ein Beispiel dafür ist die Beauftragung eines externen Dienstleisters, der bei dem Kunden eine Reparatur oder Installation vornimmt.
Automatisierte Prozesse oder Teilprozesse können zudem eigenständig starten, sobald bestimmte Bedingungen erfüllt sind. Beispiele dafür:
- Rechtzeitig vor Ablauf einer Vertragslaufzeit wird ein Folgeangebot auf den Weg gebracht;
- bei Änderung einer Kundenadresse werden alle zuständigen Mitarbeiter informiert oder
- bei Eingang eines Formulars oder einer Genehmigung setzt sich ein Ablauf automatisch fort.
Jetzt ansehen: die BPM-Suite auf CURSOR-TV
In einem kurzen Video (2:36) erhalten Sie einen ersten Überblick über die Prozessaufnahme und -dokumentation sowie die Automatisierung von Geschäftsprozessen mit der BPM-Suite. Weiterführende Informationen inklusive eines Praxisbeispiels bietet Ihnen unser zweiter Videobeitrag. Für ein persönliches Gespräch oder eine Live-Präsentation – auch online – stehen Ihnen unsere Experten sehr gerne zur Verfügung. Sie erreichen uns per Telefon unter 06 41 / 4 00 00 -5 55, per E-Mail an
Video:
Anwenderführung und Prozessautomation
in einem Tool

